服务热线:

0312-6783309

您的位置:首页 > 服务介绍 > 项目公示
项目公示

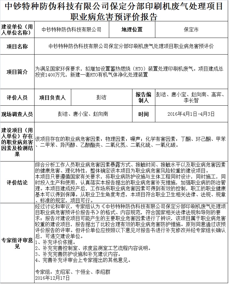
中钞特种防伪科技有限公司保定分部印刷机废气处理项目职业病危害预评价

添加时间:2017-12-12 16:35:19   浏览次数:438  

威九国际

电话:0312-6783309

邮编:071000

邮箱:bdkeh@sina.com

网址:http://www.psof-lasalle.com

地址:保定市北二环5699号大学科技园1-B-502

扫描进入手机站

Copyright © 威九国际 All Rights Reserved  冀ICP备2022022307号-1   网站制作三金网络    

冀公网安备 13060202001156号